股票分析今天走势分析-4元投资买涨买跌的app-【东方资本】,股指期货合约标的是__,中国股票投资顾问公司排名 ,炒股配资知识网

中安
中安 中安 中安
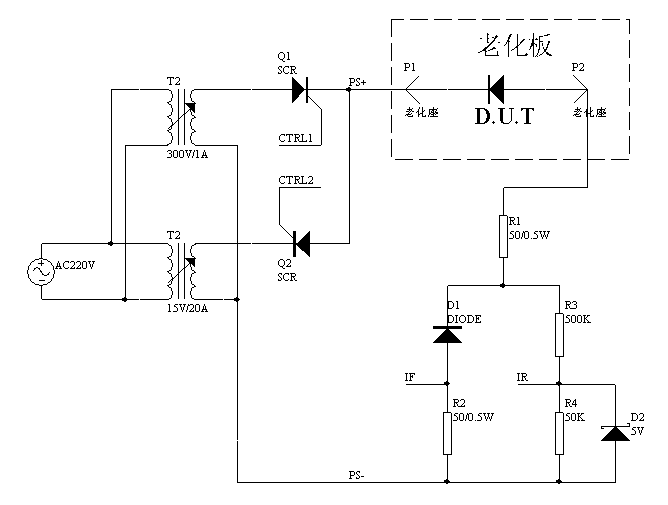
BTR-E630(Varactor diode)
Full Dynamic Life Test System for Varactor Diode

The system can perform full dynamic life test and burn-in screening for various types of PIN diode, switching diode,limiting diode, varactor diode.


 

The forward bias AC voltage& reverse voltage is respectively provided by the forward AC (0-15v / 20a) bias PS and high voltage AC PS. and both of the output voltage are adjustable to meet actual needs.


Custom&Dedicated Equipment

Request more 



Others
Learn More
中安 R & d & Manufacturing
中安 After-sales Support
中安 Sales And Service
Wechat Of Zoan Electronics 中安
   
? 2009 - 2017 杭州中安電子版權所有 浙ICP備08112330號 | 網站建設 翰臣科技